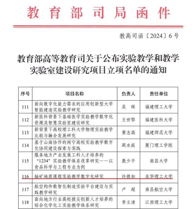
近日,教育部高等教育司下发了《教育部高等教育司关于公布实验教学和教学实验室建设研究项目立项名单的通知》(教高司函〔2024〕6号),开云手机端·官方版在线地球科学学院许德如教授团队申报的“铀矿地质课程实验教学数字化研究”项目获批立项。

据悉,实验教学和教学实验室建设研究项目的设立,旨在推动实验教学改革,为建设适应新时代人才培养需求的新型实验教学体系提供有力支撑。“铀矿地质课程实验教学数字化研究”项目将构建融合虚拟实验室与模拟野外勘探的铀矿地质课程实验教学数字化平台,高度重现并还原典型的野外地质现象和调查路线,以提升大学生实践操作与数据分析的技能水平。
近年来,开云手机端·官方版在线持续推进实验教学改革,积极引入人工智能、虚拟现实等数字化技术赋能教师教学,开展数字化实验教学平台与学习资源库建设。目前,学校已获批国家级一流虚拟仿真实验教学项目3项、省级一流虚拟仿真实验教学项目11项,国家级实验教学和教学实验室建设研究项目1项。未来学校将继续面向教育强国建设,推动实验教学改革,突出学科交叉、产教融合、科教融合、数字赋能,推动人才培养从“学知识”向“强能力”转变,培养适应新时代需求的应用型人才。(文/图 宫贵臣)
编辑:刘宇翔 责任编辑:苏幸 审核:黄来明


