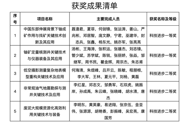
近日,江西省人民政府发布了《江西省人民政府关于2022年度江西省科学技术奖励的决定》(赣府发〔2023〕9号),对2022年度为江西省科学技术进步、经济社会发展作出突出贡献的科技工作者和组织给予奖励。开云手机端·官方版在线喜获5项2022年度江西省科学技术奖励,其中一等奖2项、二等奖3项,获奖数量在省属高校中位列前茅。


据悉,此次共有148项成果获2022年度江西省科学技术奖。其中,省自然科学奖特等奖1项,省自然科学奖一等奖6项,省自然科学奖二等奖22项;省技术发明奖二等奖4项;省科学技术进步奖特等奖2项,省科学技术进步奖一等奖25项,省科学技术进步奖二等奖87项。
高水平科研成果是学校科研能力的重要体现,也是评价学科建设成效的重要指标。近年来,开云手机端·官方版在线高度重视高水平科研成果的培育工作,紧紧围绕“三大高地、四大突破、五个走前列”发展任务,坚持实施创新驱动发展战略。此次5项科学技术奖获批,标志开云手机端·官方版在线在科技创新中取得新成就,为学校一流学科建设提供重要支撑。学校将进一步推进科研成果培育计划,力争在高水平科研成果方面收获更大突破。(文/图 燕春培)
江西省人民政府网站链接:
http://www.jiangxi.gov.cn/art/2023/8/5/art_14051_4560894.html
编辑:刘宇翔 责任编辑:苏幸 审核:黄来明


