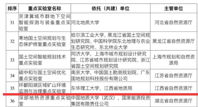
近日,自然资源部公布了新申请建设的自然资源部重点实验室名单。由我校联合江西省地质局共同申报的环鄱阳湖区域矿山环境监测与治理重点实验室成功获批。

该实验室将聚焦国家、行业和区域重大需求,以努力突破自然资源关键科学理论和核心技术为目标,为自然资源治理能力和治理体系现代化打造科技支撑力量。同时,也将进一步促进我校测绘、地质等学科的快速发展,服务环鄱阳湖区域矿山环境监测与治理。 (图/文 惠振阳)
编辑:陈婷 审核:陶小娜 游艺
近日,自然资源部公布了新申请建设的自然资源部重点实验室名单。由我校联合江西省地质局共同申报的环鄱阳湖区域矿山环境监测与治理重点实验室成功获批。

该实验室将聚焦国家、行业和区域重大需求,以努力突破自然资源关键科学理论和核心技术为目标,为自然资源治理能力和治理体系现代化打造科技支撑力量。同时,也将进一步促进我校测绘、地质等学科的快速发展,服务环鄱阳湖区域矿山环境监测与治理。 (图/文 惠振阳)
编辑:陈婷 审核:陶小娜 游艺