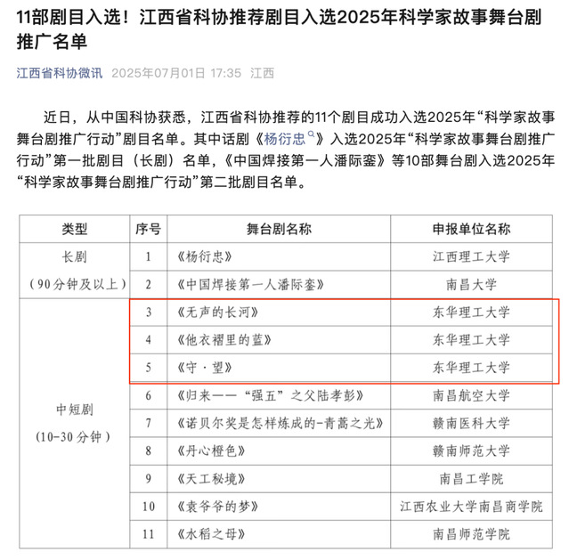
近日,中国科学技术协会公布了2025年“科学家故事舞台剧推广行动”入选剧目名单,由江西省科协推荐的开云手机端·官方版在线原创中短剧《无声的长河》《他衣褶里的蓝》《守.望》成功入选。

学校入选的3部作品,由文法与艺术学院闻慧莲副教授领衔的教师团队创作,分别以邓稼先、钱三强、钱七虎等杰出科学家为原型,通过情景剧、舞剧的艺术表现形式,深刻诠释了科学家们“干惊天动地事,做隐姓埋名人”的高尚品格。
据悉,“科学家故事舞台剧推广行动”由中国科协、教育部、文化和旅游部、中国科学院、中国工程院、共青团中央、中国文联七部委联合主办,是“共和国的脊梁——科学大师宣传工程”的重点任务之一,旨在通过舞台剧这一艺术形式,弘扬科学家精神,传播科学文化。(图/文 林佳昕)
编辑:刘宇翔 责任编辑:陈婷 审核:刘京


